Published:2009/6/25 4:24:00 Author:May | From:SeekIC

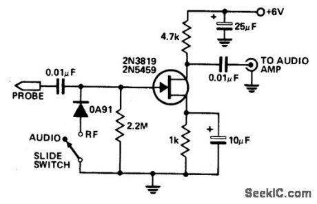
This economical signal tracer is useful for servicing and alignment work in receivers and low power transmitters. When switched to RF, the modulation on any signal is detected by the diode and amplified by the FET. A twin-core shielded lead can be used to connect the probe to an amplifier and to feed 6 volts to it.
Reprinted Url Of This Article:
http://www.seekic.com/circuit_diagram/Basic_Circuit/Digital_Circuit/AUDIO_RF_SIGNAL_TRACER_PROBE.html
Print this Page | Comments | Reading(3)
Code: