Published:2009/6/23 1:58:00 Author:May | From:SeekIC

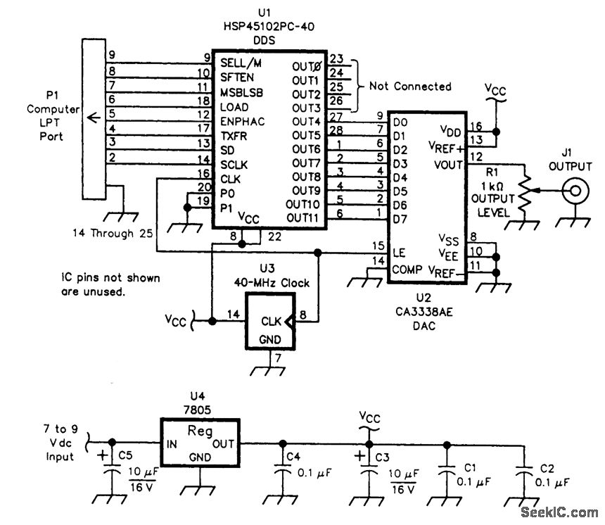
The DDS chip (U1) generates a data stream that is converted by D/A converter U2 into a sine wave. U1 is programmed via the input from P1, from the LPT port of an IBM PC. The system uses a 40-MHz TTL output clock module.
Reprinted Url Of This Article:
http://www.seekic.com/circuit_diagram/Basic_Circuit/Digital_Circuit/DDS_DIGITAL_VFO.html
Print this Page | Comments | Reading(3)
Code: