Published:2009/7/9 20:52:00 Author:May | From:SeekIC

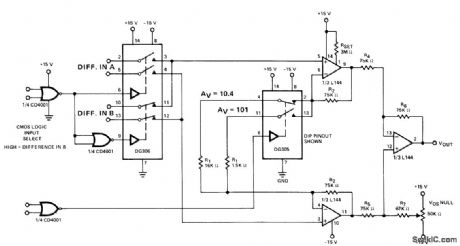
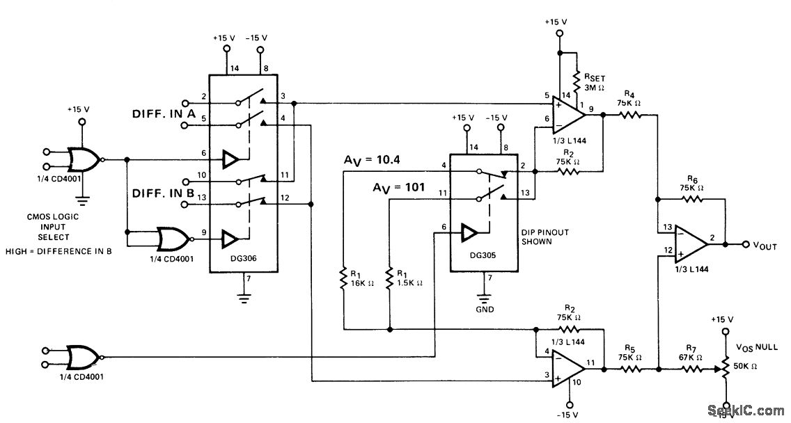
Low-power DG306 and DG305 analog switehes provide choice of 10.4 or 101 gain and choice of two differential input channels for instrumentation applications. Highest gain is obtained when control logic is high.- Analog Switches and Their Applications,''siliconix,Santa Clara,CA,1976,p 7-91.
Reprinted Url Of This Article:
http://www.seekic.com/circuit_diagram/Basic_Circuit/Digital_Circuit/DIGITALLY_SELECTABLE_INPUTS_AND_GAIN.html
Print this Page | Comments | Reading(3)
Code: