Published:2009/6/25 20:34:00 Author:May | From:SeekIC

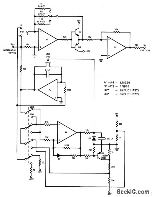
The circuit displays drain current versus gate voltage for both P and N-channel JFETS at a constant drain voltge.
Reprinted Url Of This Article:
http://www.seekic.com/circuit_diagram/Basic_Circuit/Digital_Circuit/FET_CURVE_TRACER.html
Print this Page | Comments | Reading(3)
Code: