Published:2009/6/18 4:02:00 Author:May | From:SeekIC



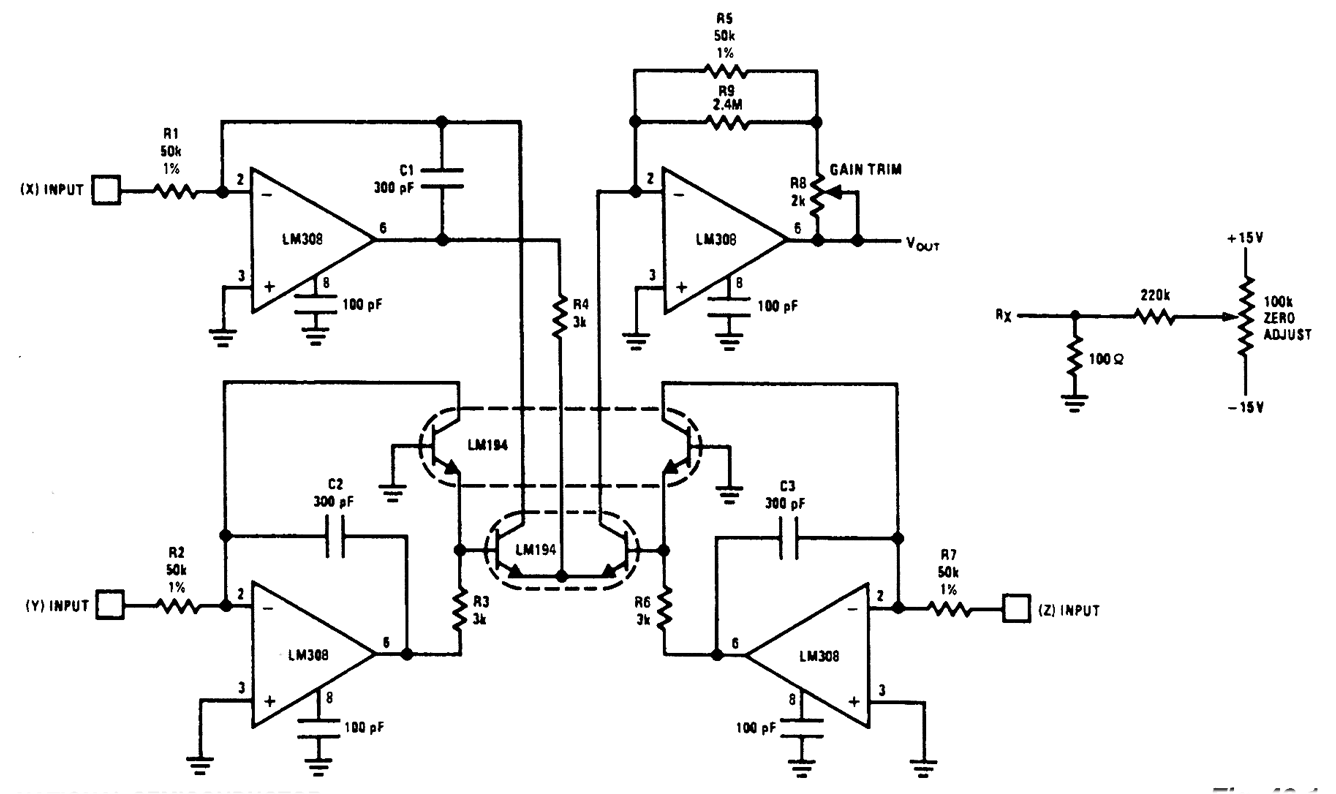
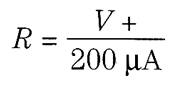
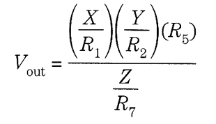
This circuit will produce an output that is proportional to the product of the (JQ and ()] inputs divided by the Z input. All inputs must be positive, limiting operation to one quadrant.For very low level inputs, the offset voltage in the LM308s might create large percentage errors referred to input. A simple scheme for offsetting any of the LM308s to zero is shown in dotted line; the positive input of the appropriate LM308 is simply tied toRX instead of ground for zeroing. The summing mode of operation on all inputs allows easy scaling on any or all inputs. Simply set the input resistor equal to (Vin(max)/200μA). Vout is equal to:Input voltages above the supply voltage are allowed because of the sumrning mode of operation. Several inputs can be summed at X,Y,and Z.For a simple {X)·(Y) or (X)/Z function, the unused input must be tied to the reference voltage. Perturbations in this reference will be seen at the output as scale factor changes, so a stable refer-ence is necessary for precision work. For less critical applications, the unused input can be tied to the positive supply, with
Reprinted Url Of This Article:
http://www.seekic.com/circuit_diagram/Basic_Circuit/Digital_Circuit/LOW_COST_ONE_QUADRANT_MULTIPIER_DIVIDER.html
Print this Page | Comments | Reading(3)
Code: