Published:2009/6/25 21:12:00 Author:May | From:SeekIC

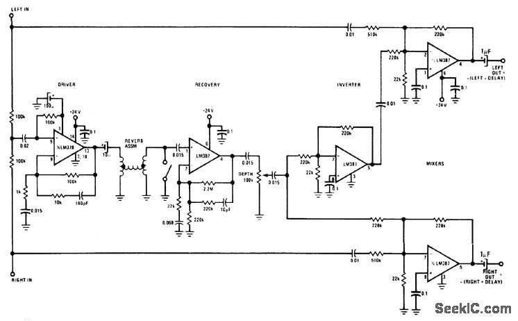
The system can be used to synthesize a stereo effect from a monaural source such as AM radio or FM-mono broadcast, or it can be added to an existing stereo (or quad) system where it produces an exciting opening up special effect that is truly impressive.
Reprinted Url Of This Article:
http://www.seekic.com/circuit_diagram/Basic_Circuit/Digital_Circuit/STEREO_REVERB_ENHANCEMENT_SYSTEM.html
Print this Page | Comments | Reading(3)
Code: