Published:2009/6/24 22:43:00 Author:May | From:SeekIC

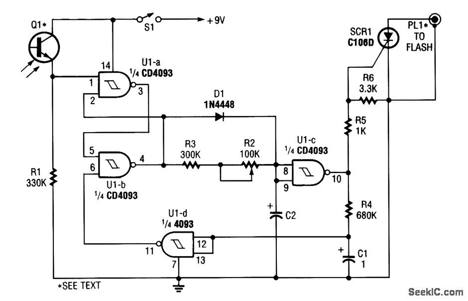
The circuit is built around a single 4093 quad 2-input NAND Schmitt trigger. Two gates from that quad package (U1-a and U1-b) are configured as a set-reset flip-flop.
Reprinted Url Of This Article:
http://www.seekic.com/circuit_diagram/Basic_Circuit/Digital_Circuit/TIME_DELAY_FLASH_TRIGGER_CIRCUIT.html
Print this Page | Comments | Reading(3)
Code: