© 2008-2012 SeekIC.com Corp.All Rights Reserved.
Published:2009/6/22 23:08:00 Author:May | From:SeekIC

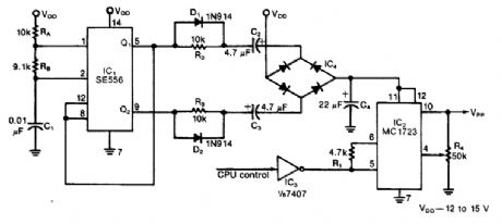
Even though electrically erasable PROMs offer the convenience of single-byte write and erase operations, the parts require a somewhat nonstandard programming voltage-21 V. A simple circuit that develops the appropriate voltage from a computer system's standard 12-to-15-Vdc supply, reme-dies the problem nicely. Moreover, it permits the programming voltage to be pulsed under the control of an extemal CPU.As shown in the figure, the chip uses its complementary outputs, Q1 and Q2 to trigger a bridge rectifier through capacitors C2 and C3. Resistors R2 and R3 and diodes Dl and D2limit the current and protect IC1 from spikes from C2 and C3. If required, the regulator will deliver up to 150 mA.Circuit IC3 is an open-collector TTL gate whose output, when low, disables IC2 and causes it to put out 5 Vdc. The regulator delivers the 21-V programming pulse.
Reprinted Url Of This Article:
http://www.seekic.com/circuit_diagram/Basic_Circuit/EEPROM_PROGRAMMING_DOUBLER_CIRCUIT.html
Print this Page | Comments | Reading(3)
Response in 12 hours
© 2008-2012 SeekIC.com Corp.All Rights Reserved.
Code: