Published:2009/7/23 22:12:00 Author:Jessie | From:SeekIC

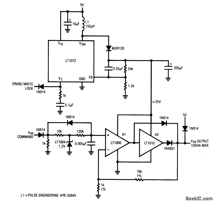
This circuit is similar to that for flash memories (Figs. 6-48, 6-49, and 6-50), but is designed specifically for EEPROMS.
Reprinted Url Of This Article:
http://www.seekic.com/circuit_diagram/Basic_Circuit/EEPROM_VSUBPP_SUB_pulse_generator.html
Print this Page | Comments | Reading(3)
Code: