Published:2009/7/7 20:58:00 Author:May | From:SeekIC

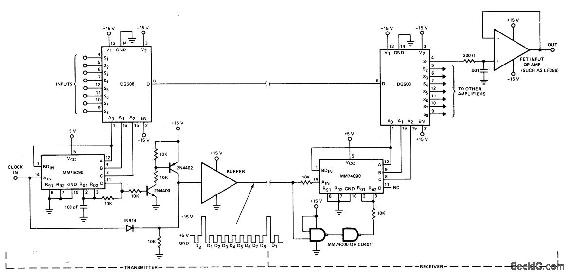
Provides for monitoring of all eight channels continuously at remote location instead of scanning channels at receiver, Each output of DG508 eight-channel analog multiplexor in receiver feeds its own opamp for driving readout. Similar DG508 at transmitter feeds inputs over single-wire line under control of MM74C90 presettable decade counter which also feeds pulse train over separate channel to receiver for timing and synchronization. 15-V reset pulse superimposed on 5-V clock pulses keeps channels synchronized.- Analog Switches and Their Applications, Siliconix, Santa Clara, CA, 1976,p 7-71-7-74.
Reprinted Url Of This Article:
http://www.seekic.com/circuit_diagram/Basic_Circuit/EIGHT_CHANNEL_MUX_DEMUX.html
Print this Page | Comments | Reading(3)
Code: