Published:2009/7/10 2:26:00 Author:May | From:SeekIC

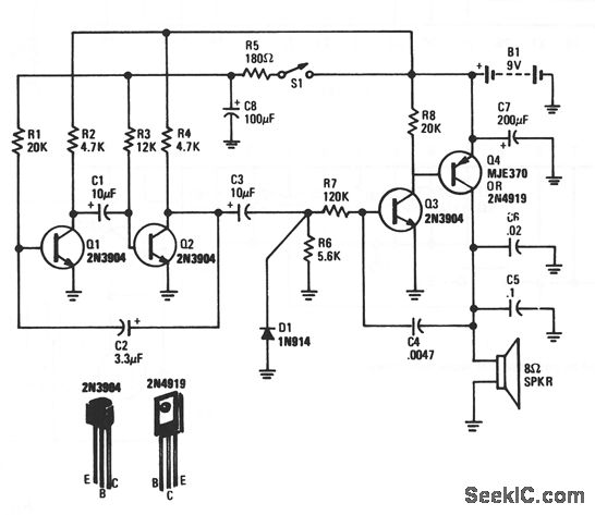
Transistors Q1 and Q2 form the two halves of a free-running multivibrator whose frequency is determined by the voltage across C8. That capacitor is charged and discharged by closing and opening switch S1. Transistors Q3 and Q4 make up a VFO. The output of the free-running multivibrator frequency modulates the Q3/Q4 oscillator, causing the chirping bird sound. The number of chirps per second is determined by the frequency of the Q1/Q2 multivibrator, which also varies. The pitch of the chirps is determined by C5 and C6.
Reprinted Url Of This Article:
http://www.seekic.com/circuit_diagram/Basic_Circuit/ELECTRONIC_BIRD_CHIRPER.html
Print this Page | Comments | Reading(3)
Code: