Published:2009/7/1 21:35:00 Author:May | From:SeekIC

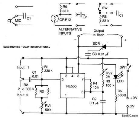
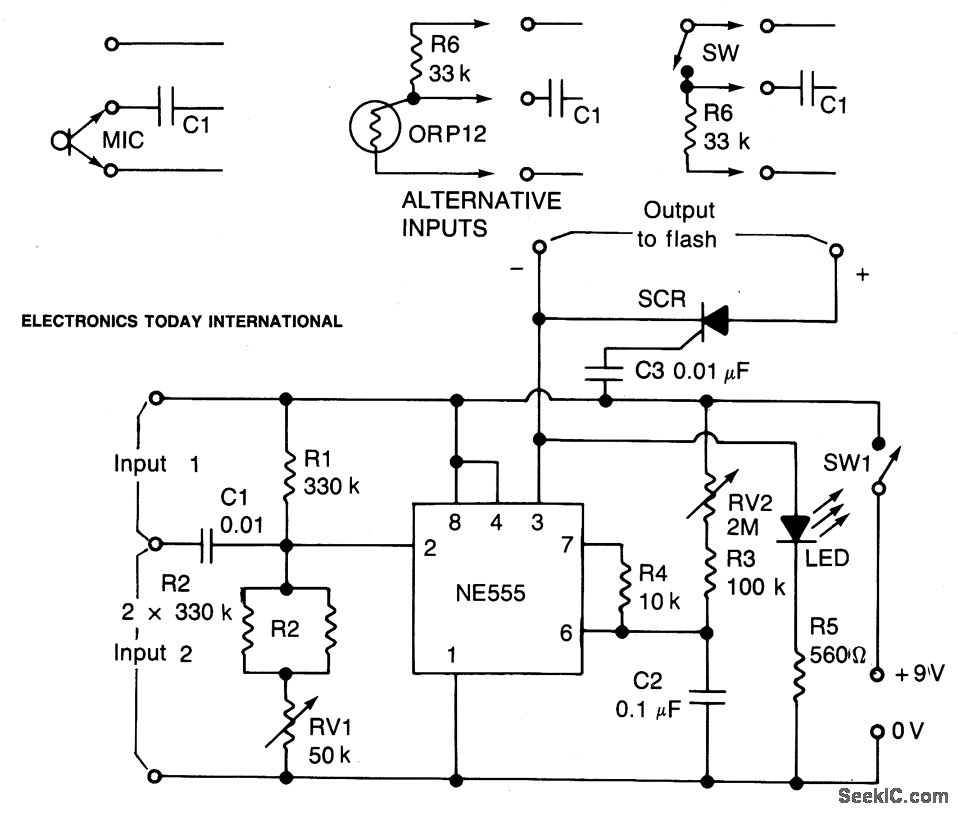
Circuit NotesA negative pulse at the input is fed via capacitor C1 to the input pin (2) of the IC.Pin 2 is held slightly above its triggering voltage of 1/3 Vcc, by the voltage divider comprising R1, R2 and RV1. The negative pulse triggers the IC and the output (pin 3) goes high for a time period controlled by RV2, R3 and C2. When the output goes low again at the end of the time interval, capacitor C3 charges through the gate cathode circuit of the SCR switching it on and firing the flash. Capacitor C1 isolates the input from the voltage divider so that the unit isn't sensitive to the dc level at the input. RV1 acts as a sensitivity control by allowing the voltage to be adjusted to a suitable level so that the input signal will trigger the IC. Resistor R4 limits the discharge current from C2 at the end of the timing cycle protecting the IC. The LED and its protective resistor R5 act as an indicator to show that the unit has triggered, simplifying the setting up process and minimizing the number of times the strobe has to be fired. This means that the strobe needn't be fired until a photo is to be taken.
Reprinted Url Of This Article:
http://www.seekic.com/circuit_diagram/Basic_Circuit/ELECTRONIC_FLASH_TRIGGER.html
Print this Page | Comments | Reading(3)
Code: