Published:2009/7/7 23:23:00 Author:May | From:SeekIC

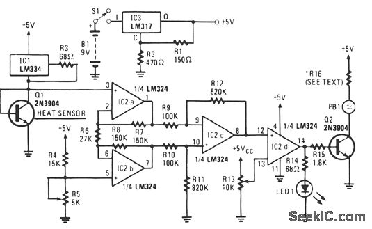
Sensing element Q1 is a 2N3904 general-purpose npn transistor, although any general-purpose npn unit in a TO-92 style case will do. IC1, an LM334, supplies Q1 with a constant current that is independent of temperature. An LM324 quad op amp, IC2, forms a high input-impedance differential amplifier (IC2a, IC2b, and IC2c) with a gain of about 99. IC2d is used as a voltage comparator. When Q1 senses a rise or fall in temperature, the base-to-emitter voltage decreases. That decrease in voltage causes the input to IC2a at pin 3 to deviate from the reference voltage that's fed to IC2b at pin 5, which is set by potentiometers R5. The difference between the input and the reference is amplified by IC2c. That amplified voltage is fed to IC2d where it is compared to a control voltage set by potentiometer R13. The setting of R13 determines the threshold and is set at a point that's equal to the ambient temperature. The output of IC2d at pin 14 is fed to the base of transistor Q2. When the output of IC2d is high, LED1 lights and Q2 turns on. With Q2 turned on, a ground path through the transistor is provided for buzzer PB1.The circuit can be built on perforated construction board using point-to-point wiring. All components, except Q1, are mounted on the board. Transistor Q1 is mounted at the tip of the heat-sensing probe.
Reprinted Url Of This Article:
http://www.seekic.com/circuit_diagram/Basic_Circuit/ELECTRONIC_HEAT_SNIFFER_.html
Print this Page | Comments | Reading(3)
Code: