Published:2009/7/7 3:19:00 Author:May | From:SeekIC

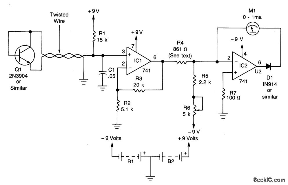
An inexpensive electronic thermometer is capable of measuring temperatures over a range of from -30°F to + 120°F. A diode-connected 2N3904 transistor used as the temperature sensor forms a voltage divider with RI. As temperature increases, the voltage drop across the transistor changes by approximately -1.166 millivolts-per°F. As a result, the current at pin 3 of IC1, a 741 op amp with a gain of 5, decreases as the temperature measured by the sensor increases.A second 741 op amp, IC2 is configured as an inverting amplifier. Resistors R5 and R6 calibrate the circuit. Calibration is also straightforward. When properly done, a temperature of -30°F will result in a meter reading of 0 milliamps, while a temperature of 120°F will result in a meter reading of 1 milliamp. Divide the scale between those points into equal segments and mark the divisions with the appropriate corresponding temperatures. The calibration is completed by placing the sensor in an environment with a known temperature, such as an ice-point bath. Place the sensor in the bath and adjust R6 until you get the correct meter reading.
Reprinted Url Of This Article:
http://www.seekic.com/circuit_diagram/Basic_Circuit/ELECTRONIC_THERMOMETER.html
Print this Page | Comments | Reading(3)
Code: