Published:2009/7/9 3:45:00 Author:May | From:SeekIC

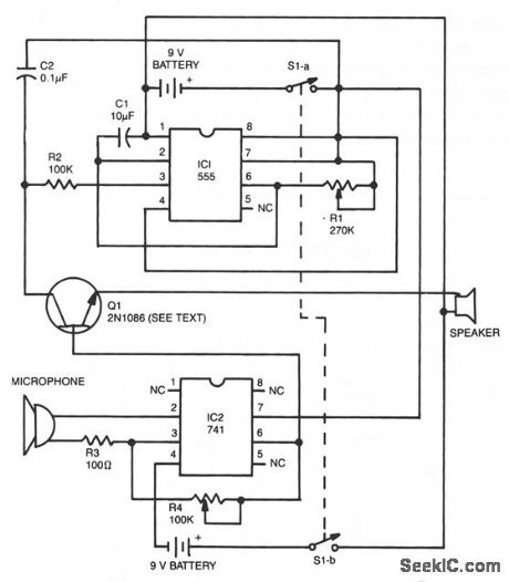
The 555 acts as the tone generator configured in the astable mode. Its pin 3, square-wave output is transformed into a triangle wave by R1 and C2. The voice's pitch is controlled by R1. Transistor Q1 can be 2N1086, 2N1091, or any other equivalent npn germanium type. Sounds are amplified by the 741, and the IC's output drives the transistor to saturation. When the transistor is in the saturated state, the triangle wave is able to reach the speaker, and your new voice can be heard.
Reprinted Url Of This Article:
http://www.seekic.com/circuit_diagram/Basic_Circuit/ELECTRONIC_VOICE_SUBSTITUTE.html
Print this Page | Comments | Reading(3)
Code: