Published:2009/7/8 4:41:00 Author:May | From:SeekIC

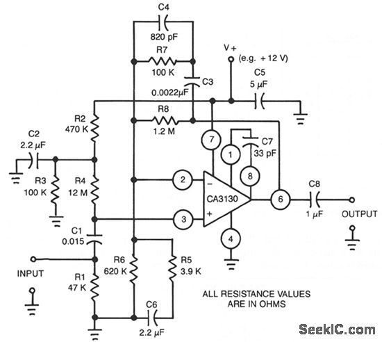
This circuit uses a CA3130 BiMOS op amp. Amplifier is equalized to RIAA playback frequency-response specif[cations. The circuit is useful as preamplifier following a magnetic tapehead.
Reprinted Url Of This Article:
http://www.seekic.com/circuit_diagram/Basic_Circuit/EQUALIZED_PREAMP_FOR_MAGNETIC_PHONOGRAPH_CARTRIDGES.html
Print this Page | Comments | Reading(3)
Code: