Published:2009/7/15 3:59:00 Author:Jessie | From:SeekIC

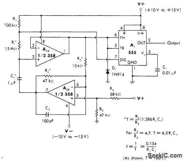
Square-wave output is extended in frequency by combining buffer A2A with opamp A2B functioning as capacitance multiplier for 555 timer connected as astable MVBR,Value of 1-μF timing capacitor Ct is increased in effective value by ratio of gain of A2B stage, equal to R3/R2. Output frequency thus corresponds to that of 4 7-μF capacitor, Negative supply should be equal and opposite to positive supply.-W. G. Jung, IC Timer Cookbook, Howard W. Sams, Indianapolis, IN,1977, p118-121.
Reprinted Url Of This Article:
http://www.seekic.com/circuit_diagram/Basic_Circuit/EXTENDED_RANGE_ASTABLE.html
Print this Page | Comments | Reading(3)
Code: