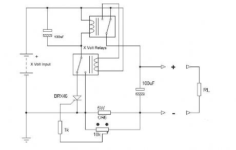
Published:2013/5/7 21:10:00 Author:muriel | Keyword: Electronic Fuse, DC Short, Circuit Protection | From:SeekIC

Reprinted Url Of This Article:
http://www.seekic.com/circuit_diagram/Basic_Circuit/Electronic_Fuse_for_DC_Short_Circuit_Protection.html
Print this Page | Comments | Reading(3)
Code: