Published:2009/7/11 2:55:00 Author:May | From:SeekIC

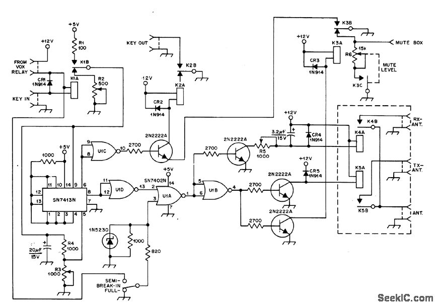
Permits operator to hear signals even between dots while calling DX station, so call can be stopped if DX station answers someone else. Timing circuit ensures that transmitter is not producing power when relays open, permitting use of small high-speed relays. K1-K4 are common reed relays. K5 should have contacts rated for 300 VAC at 500 mA.-A. Pluess, A Fast aSk System Using Reed Relays, QST, Dec. 1976, p 11-12.
Reprinted Url Of This Article:
http://www.seekic.com/circuit_diagram/Basic_Circuit/FAST_BREAK_IN.html
Print this Page | Comments | Reading(3)
Code: