Published:2009/6/29 2:07:00 Author:May | From:SeekIC

Reprinted Url Of This Article:
http://www.seekic.com/circuit_diagram/Basic_Circuit/FIBER_OPTIC_RECEIVER,HIGH_SENSITIVITY,30nW.html
Print this Page | Comments | Reading(3)
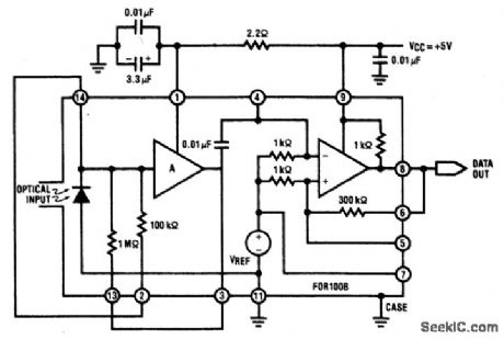
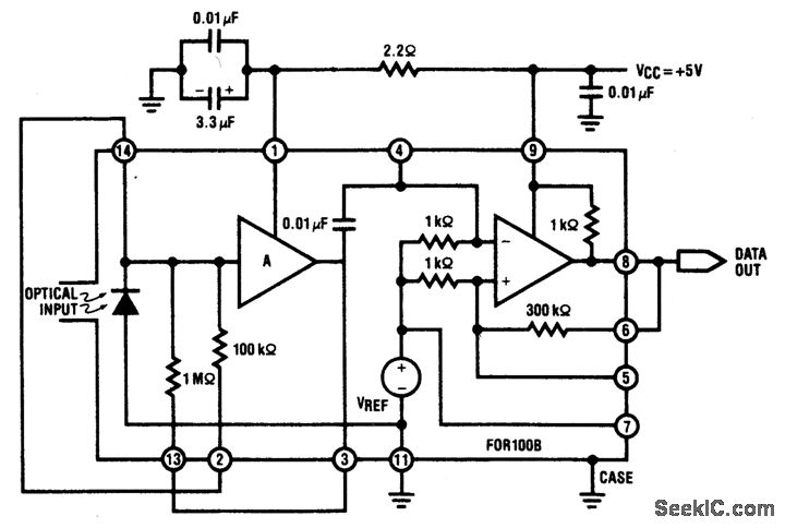
Code: