Published:2009/7/10 21:37:00 Author:May | From:SeekIC

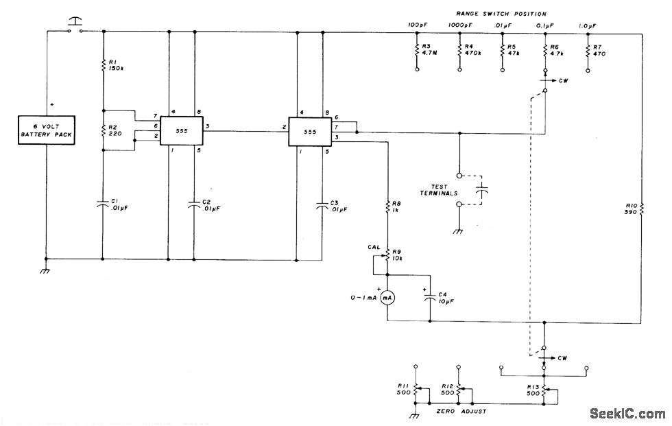
Based on fact that output pulse width of 555timer varies linearly with value of timing capacitance used. If timer is triggered with constant frequency, average DC value of resulting pulse train is linear function of pulse width. DC meter then reads capacitance values linearly. Decade capachance ranges are obtained by switching value of timing resistor. Trimpot for each range is adjusted for zero meter reading when push-button is pressed, without test capacitor,-C. Hall, Simplified Capacitance Meter, Ham Radio, Nov. 1978, p 78-79.
Reprinted Url Of This Article:
http://www.seekic.com/circuit_diagram/Basic_Circuit/FIVE_RANGES_TO_1μF_WITH_TIMERS.html
Print this Page | Comments | Reading(3)
Code: