Published:2009/7/5 23:17:00 Author:May | From:SeekIC

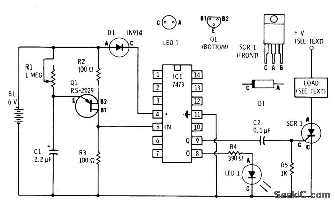
UJT relaxation oscilllator al serves as clock for driving section of 7473 dual flip-flop,One output of flip-flop-flashes Radio Shack 276-041 red LED to indicate operating status,Other output alternately triggers SCR which can be 6-A 50-V 276-1089,for COMPARATOR LED FLASHER-One section of LM339 quad comparator drives two RS2016 NPN transistors having LED load, to give simple flasher for classroom demonstrations. Circuit can be duplicated with other three sections to give four flashers. Connecting R2 to pin 1 of IC flashing lamp load. Load and SCR supply voltage depend on application but must be within SCR rating.-F. M. Mims, Semiconductor Projects,Vol. 2, Radio Shack,FortWorth,TX, 1976, p 62-70.
Reprinted Url Of This Article:
http://www.seekic.com/circuit_diagram/Basic_Circuit/FLIP_FLOP_DRIVES_SCR.html
Print this Page | Comments | Reading(3)
Code: