Published:2009/7/10 6:04:00 Author:May | From:SeekIC

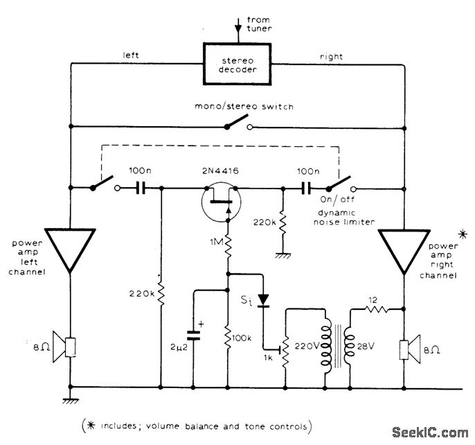
Circuit acts as noise limiter to help produce pseudostereo sound having reduced noise, to offset noise signal heard during weak passages during stereo reception of FM stations. FET short-circuits both audio channels when audio signal strength drops sufficiently to make noise objectionable. H this voltage is insufficient to drive FET, amplifier or transformer must be used.-J. W. Richter, Stereo Dynamic Noise Limiter, Wire-less World, Oct, 1975, p 474.
Reprinted Url Of This Article:
http://www.seekic.com/circuit_diagram/Basic_Circuit/FM_NOISE_SUPPRESSOR.html
Print this Page | Comments | Reading(3)
Code: