Published:2009/7/13 4:19:00 Author:May | From:SeekIC

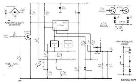
Up to 10 channels can be tuned by turning on appropriate section of 4016 CMOS digital IC by finger contact that drives clock inhibit line low. 4017B then counts clock pulses until desired output goes high. C1 and R5 ensure that channel 0 is selected when circuit is turned on. Clock frequency is not critical and can range from 100 Hz to 19 kHz. For 120-Hz clock, wind several extra turns around power transformer of receiver and feed this voltage to bridge rectifier.-L. Crampin and R. van der Molen, Touch-Tune for F.M. Receivers, Wireless World, Jan. 1978, p 60.
Reprinted Url Of This Article:
http://www.seekic.com/circuit_diagram/Basic_Circuit/FM_TOUCH_TUNE.html
Print this Page | Comments | Reading(3)
Code: