Published:2009/7/3 5:16:00 Author:May | From:SeekIC

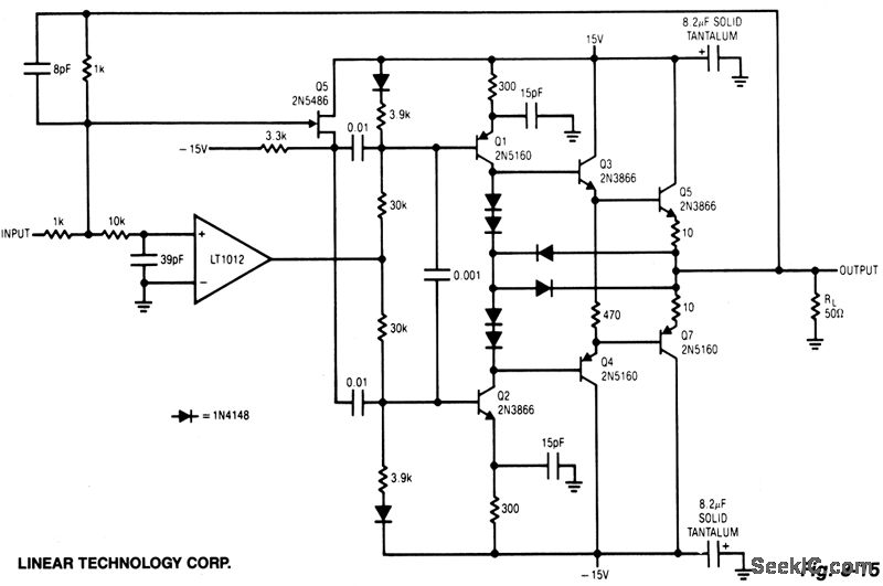
The LT1012 corrects dc errors in the booster stage, and does not set high-frequency signals. Fast signals are fed directly to the stage via Q5 and the 0.01-μF coupling capacitors. Dc and low-frequency signals drive the stage via the op-amp's output. The output stage consists of current sources, Q1 and Q2, driving the Q3 - Q5 and Q4 - Q7 complementary emitter follows. The diode network at the output steers drive away from the transistor bases when output current exceeds 250 mA, providing fast short-circuit protection. The circuit's high frequency summing node is the junction of the 1-K and 10-K resistors at the LT1012. The 10 K/39 pF pair filters high frequencies, permitting accurate dc summation at the LT1012's positive input. This current-boosted amplifier has a slew rate in excess of 1000 V/μS, a full power bandwidth of 7.5 MHz and a 3-dB point of 14 MHz.
Reprinted Url Of This Article:
http://www.seekic.com/circuit_diagram/Basic_Circuit/FORWARD_CURRENT_BOOSTER.html
Print this Page | Comments | Reading(3)
Code: