Published:2009/7/15 2:34:00 Author:Jessie | From:SeekIC

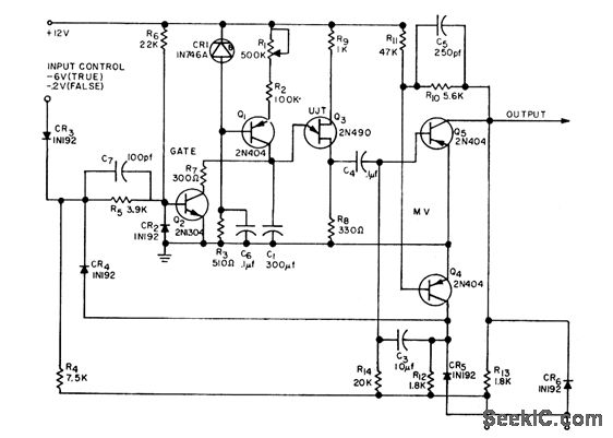
Ujt switch gives accuracy of 1% for time delays in range of 1 to 4 minutes, over range of 10℃ above and below 25℃. R1 controls amount of delay.-E. G. McCoy, Accurate Time Delays up to Four Minutes, EEE, 11:10, p 31.
Reprinted Url Of This Article:
http://www.seekic.com/circuit_diagram/Basic_Circuit/FOUR_MINUTE_DELAY.html
Print this Page | Comments | Reading(3)
Code: