Published:2009/7/7 22:29:00 Author:May | From:SeekIC

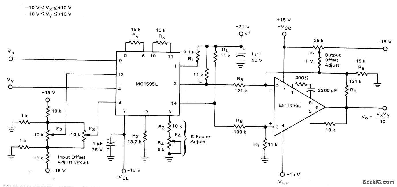
Connections shown for Motorola MC1595L linear four-quadrant multiplier are used in applications requiring level shift to ground reference. Common-mode voltage is reduced by 10:1 attenuation networks, and differential output voltage is fed to opamp having closed-loop gain of 10. Resulting output is stillVxVy/10, which appears single-ended above ground reference. Each input can be between-10 V and +10 V. Frequency limit of circuit is about50 kHz for signal swings approaching ±10 V.-E. Renschler, Analysis and Basic Operation of the MC1595, Motorola, Phoenix. AZ, 1975, AN-489 p 9.
Reprinted Url Of This Article:
http://www.seekic.com/circuit_diagram/Basic_Circuit/FOUR_QUADRANT_WITH_OPAMP_LEVEL_SHIFT.html
Print this Page | Comments | Reading(3)
Code: