Published:2009/7/20 2:37:00 Author:Jessie | From:SeekIC

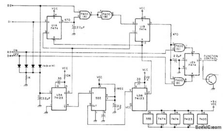
Simple controller for single repeater uses 3-digit control code (523) to turn repeater on and 524 to turn it off. Digits must be in correct sequence. Digit decoder (not shown) uses TTL-compatible inputs which go high when digit is decoded. Four 1N914 diodes form OR gate that triggers U3A to create clock pulse with each digit received. Other output of U3Atriggers 555timer U5, set for delay of about 8 s. At end of delay, timer triggers U3B to reset all logic except for output stage. Regulated VCC of 5 V is obtained from 7805 regulator connected to 12 V.-W. J. Hosking, Simple Sequential Decoder, 73 Magazine, Jan. 1978, p 166-167.
Reprinted Url Of This Article:
http://www.seekic.com/circuit_diagram/Basic_Circuit/FUNCTION_DECODER.html
Print this Page | Comments | Reading(3)
Code: