Published:2009/7/7 7:13:00 Author:May | From:SeekIC

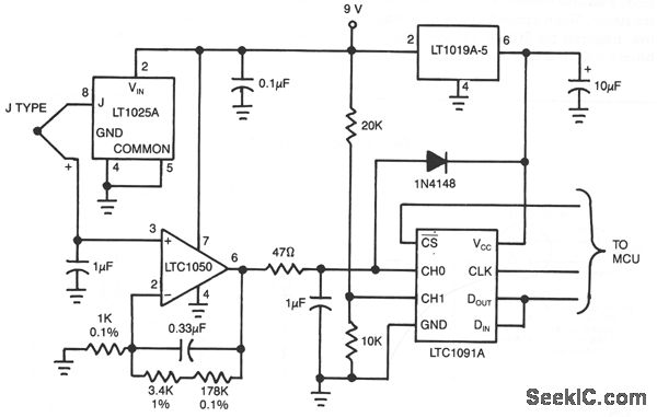
This circuit can be used to measure exhaust gas temperature m a furnace. The 10-bit LTC1091A gives 0.5°C resolution over a 0°C to 500°C range. The LTC1050 amplifies and filters the thermocouplesignal, the LT1025A provides cold junction compensation and the LT1019A provides an accurate reference. The J-type thermocouple characteristicis linearized digitally inside the MCU. Linear interpolationbetween known temperature points spaced 30°C apart introduces less than 0.1°C error.The 20-K/10 ΚΩdivider on CH1 of the LTC1091 provides low supply voltage detection,Remote locationis easy, with datatransferred from the MCU to the LTC1091 via the three wlre serial part.
Reprinted Url Of This Article:
http://www.seekic.com/circuit_diagram/Basic_Circuit/FURNACE_EXHAUST_GAS_TEMPERATURE_MONITOR_WTH_LOW_SUPPLY_DETECTION.html
Print this Page | Comments | Reading(3)
Code: