Published:2009/6/29 23:56:00 Author:May | From:SeekIC

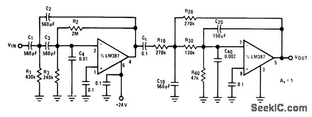
High-pass and low pass filters in cascade provide comer frequencies of 300 and 3000 Hz for limiting audio bandwidth to speech frequencies. Rolloff beyond corners is -40 dB per decade. Input-to-output gain is 1.- Audio Handbook, National Semiconductor, Santa Clara, CA, 1977, p 2-49-2-52.
Reprinted Url Of This Article:
http://www.seekic.com/circuit_diagram/Basic_Circuit/Filter_Circuit/SPEECH_FlLTER.html
Print this Page | Comments | Reading(3)
Code: