About SeekIC | Services | Payment | Advertisements service | Contact Us | Links
© 2008-2012 SeekIC.com Corp.All Rights Reserved.
Published:2009/7/24 10:43:00 Author:Jessie | From:SeekIC

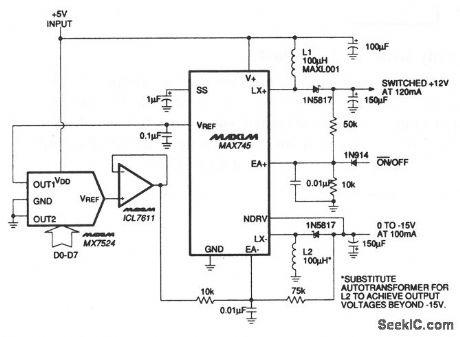
The MAX745 generates both positive and negative boosted outputs from a +5-V supply. This circuit is configured for small microprocessor systems, and contains a DAC to adjust the negative voltage for LCD contrast control. The circuit also provides for switching on and off the + 12-V output to program flash EPROMs. Maxim, 1992, Applications and Product Highlights, p. 4-9.
Reprinted Url Of This Article:
http://www.seekic.com/circuit_diagram/Basic_Circuit/Flash_EPROM_programmer_plus_adjustable_LCD_supply.html
Print this Page | Comments | Reading(3)
Response in 12 hours
© 2008-2012 SeekIC.com Corp.All Rights Reserved.
Code: