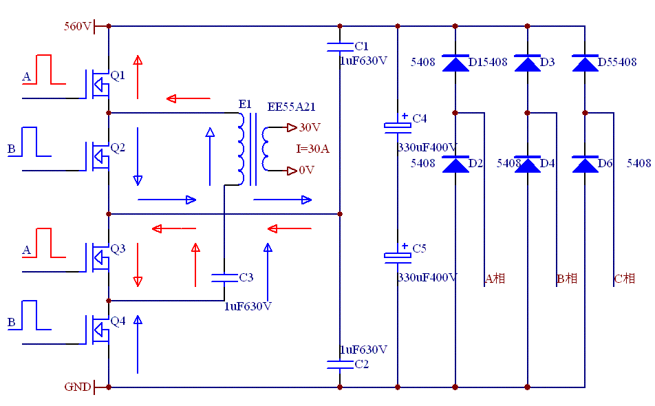
Published:2011/4/19 2:12:00 Author:May | Keyword: Full bridge | From:SeekIC

Reprinted Url Of This Article:
http://www.seekic.com/circuit_diagram/Basic_Circuit/Full_bridge_circuit_diagram.html
Print this Page | Comments | Reading(3)
Code: