Published:2009/7/24 12:36:00 Author:Jessie | From:SeekIC

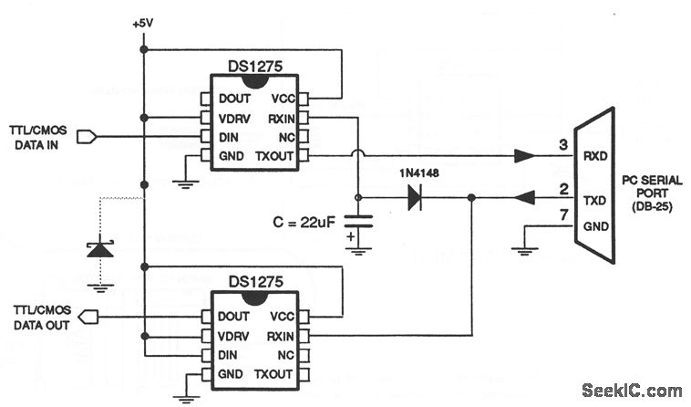
This circuit shows two DS1275 chips to provide full-duplex operation for both TTL and CMOS. Dallas Semiconductors, Product Data Book, 1992/1993, p. 10-113.
Reprinted Url Of This Article:
http://www.seekic.com/circuit_diagram/Basic_Circuit/Full_duplex_RS_232_that_uses_negative_charge_storage.html
Print this Page | Comments | Reading(3)
Code: