Published:2013/6/25 22:06:00 Author:muriel | Keyword: Fullwave DC Throttle Circuits , Clipped Outputs , Injected Pulses | From:SeekIC

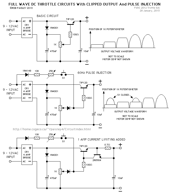
The following circuits are variations of a full wave DC throttles. The output voltage is clipped at a voltage level determined the 1K potentiometer so that the waveform is flat for most of the cycle. These throttles have good slow speed operation for typical DC motors.
A varialable level, 60Hz pulse injection scheme is also included, this could be used to boost the output voltage in difficult areas of track, used to make the locomotive creep or perhaps as a kicker when shunting.
Reprinted Url Of This Article:
http://www.seekic.com/circuit_diagram/Basic_Circuit/Fullwave_DC_Throttle_Circuits_With_Clipped_Outputs_And_Injected_Pulses.html
Print this Page | Comments | Reading(3)
Code: