Published:2013/3/10 21:52:00 Author:Ecco | Keyword: Fuzzy Firebottle, Guitar Distortion Pedal | From:SeekIC

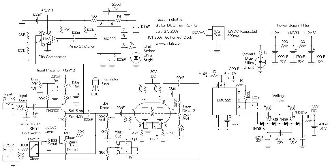
Power is supplied to the device from a 12VDC wall-wart transformer supply. Be sure that the wall-wart really produces 12VDC, many of these devices only produce their rated voltage at a given load current. A LM7812 voltage regulator (with a heat sink) may be used between a 14-18VDC unregulated supply and the distortion circuit. The +12VDC supply is initially filtered with a 1000uF capacitor, it is further filtered to the +12Vf1 and +12Vf2 supplies through two more R/C lowpass sections.
The +30VDC tube plate supply voltage is produced by an LMC555 CMOS timer chip set to generate square waves. The square waves are fed to a voltage tripler circuit which produces around 30VDC. The tripler uses 1N5818 Schottky diodes instead of regular silicon diodes to produce the full 30V. The +30V supply is filtered through the 1K and 470uF RC lowpass filter before being sent to the 12AX7 plate circuits (B+). The tube filament supply is provided directly from the +12VDC supply line.
The guitar audio signal is fed to the 2N3906 amplifier stage via a 100K input gain potentiometer. The 2N3906 bias is set to a fixed (class A) level by the 20K trimmer potentiometer. The 27 ohm emitter resistor provides negative feedback to limit the maximum gain for the 2N3906 amplifier stage. The output of the 2N3906 amplifier produces the clean signal for the mixer and the input drive to the first of the 12AX7 triode sections.
The clean signal is sent to the LM311 + input in the clipping circuit. The LM311 - input is set to a fixed 6.9VDC level. When the 2N3906 emitter signal goes above 6.9VDC with large input signals, the LM311 output signal switches from low to high. This is fed through the 100nF capacitor to the input of the LMC555 pulse stretcher circuit (one shot). On the return from high to low, the pulse stretcher triggers and the the amber LED blinks on for a few tens of milliseconds to indicate clipping.
The clean audio signal is sent to the grid of the first 12AX7 section through the 100K drive control. If the drive control is set high, the signal on the first 12AX7 plate is distorted. The plate signal from the first 12AX7 section is fed to the second drive control via a 50nF DC blocking capacitor. The signal on the second 12AX7 plate is even more distorted. The distorted signal from the second 12AX7 plate is sent through a 50nF DC blocking capacitor and fed to the Mix control.
The High Cut switch optionally puts a 68K/330pF or 68K/1nF RC filter to reduce the high frequency harmonics. The center tap of the Mix control contains a mix of the clean and distorted signals. This is sent to the Output Level control and switched to the Output jack via the foot switch and through the 100K/47K attenuator.
Reprinted Url Of This Article:
http://www.seekic.com/circuit_diagram/Basic_Circuit/Fuzzy_Firebottle_Guitar_Distortion_Pedal.html
Print this Page | Comments | Reading(3)
Code: