Published:2009/7/6 7:39:00 Author:May | From:SeekIC

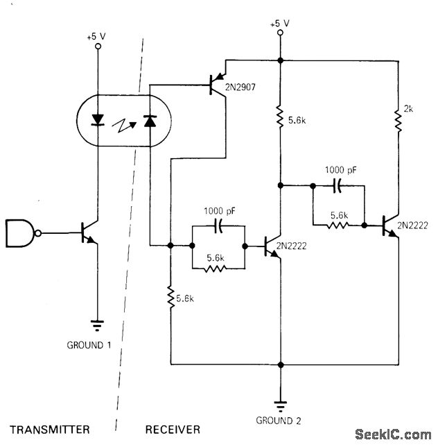
Optoisolator such as HP4320 provides ground isolation up to 200 V between systems used in spacecraft. Arrangement is effective over bandwidth of DC to 1 MHz for both DTL-and TTL-driven circuits.-W. C. Milo, Simple Scheme Isolates System Grounds Optically, EDN Magazine, Sept. 15, 1970, p 64.
Reprinted Url Of This Article:
http://www.seekic.com/circuit_diagram/Basic_Circuit/GROUND_ISOLATION.html
Print this Page | Comments | Reading(3)
Code: