Published:2013/3/26 3:14:00 Author:Ecco | Keyword: Gibson RD Artist Guitar | From:SeekIC

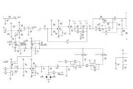
The following diagram is the schematic of Gibson RD Artist bass guitar Circuit Notes: Both compression and expansion effects are determined by the lead pickup output only. I and O in the design diagram refer to inner and outer connections for the specific plug / jack. P and J in the design diagram refer to plugs and jacks respectively.
Reprinted Url Of This Article:
http://www.seekic.com/circuit_diagram/Basic_Circuit/Gibson_RD_Artist_Guitar.html
Print this Page | Comments | Reading(3)
Code: