Published:2009/7/7 9:27:00 Author:May | From:SeekIC

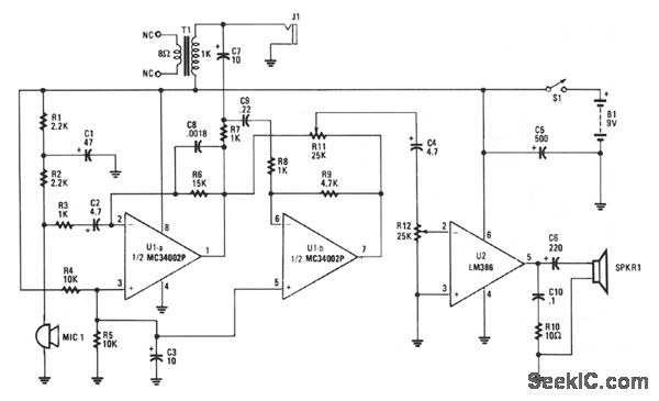
Amplifier A increases the microphone's output to a usable level. The output signal is fed to op amp B, which inverts the signal 180°. A balance-control potentiometer connects across the outputs of amplifiers A and B. If an audio tone is fed into the microphone and the balance potentiometer's wiper is all the way over to the A output position, the tone will be heard at a high level. As the wiper is rotated toward the B output, the audio level will decrease until it just about disappears near the center of the potentiometer's range. As you continue to rotate the wiper, the signal will begin to increase once again.With the balance control set for a minimal output, the intercom's tendency to self-oscillate from acoustical feedback between the microphone and speaker is kept to a minimum. The microphone's ampli-fted signal at A's output is fed to the other intercom through the audio in/out cable. Since both intercom units are alike, the audio information coming from one unit feeds the other at the input of op amp B. The incoming audio is amplified slightly by op amp B and the output signal is sufficiently increased by the power amp to drive the speaker.
Reprinted Url Of This Article:
http://www.seekic.com/circuit_diagram/Basic_Circuit/HANDS_OFF_INTERCOM.html
Print this Page | Comments | Reading(3)
Code: