Published:2009/7/11 0:46:00 Author:May | From:SeekIC

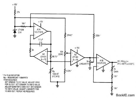
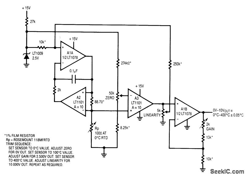
This circuit combines a current source and a platinum RTD bridge to form a complete high-accuracy thermometer. The ground,referred RTD sits in a bridge that is composed of the current drive and the LT1009 biased resistor string. The current drive allows the voltage across the RTD to vary directly with its temperature-induced resistance shift. The difference between this potential and that of the opposing bridge leg forms the bridge output. The RTD's constant drive forces the voltage across it to vary with its resistance, which has a nearly linear positive temperature coefficient. The nonlinearity could cause several degrees of error over the circuit's 0℃ -400℃ operating range.The bridge's output is fed to instrumentation amplifier A3, which provides differential gain, while simultaneously supplying nonlinearity correction. The correction is implemented by feeding a portion of A3's output back to A1's input via the 10- to 250-kΩ divider. This causes the current supplied to Rp to slightly shift with its operating point, compensating sensor nonlinearity to within ±0.05℃. A1B, provid-ing additional scaled gain, furnishes the circuit output.To calibrate this circuit, follow the procedure given in the diagram.
Reprinted Url Of This Article:
http://www.seekic.com/circuit_diagram/Basic_Circuit/HIGH_ACCURACY_THERMOMETER.html
Print this Page | Comments | Reading(3)
Code: