Published:2009/7/8 22:46:00 Author:May | From:SeekIC

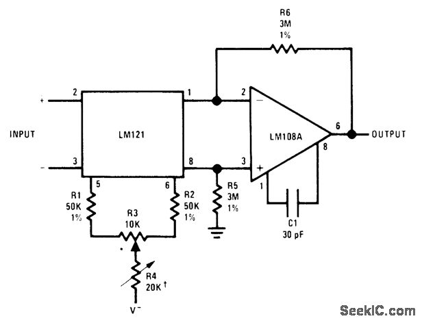
NationaI LM121 differential amplifier is operated openloop as input stage for input signals up to ±10 mV. Input voltage is converted to differential output current for driving opamp acting as current-to-voltage converter with single-ended output. R4 is adjusted to set gain at 1000. Null pot R3 serves for offset adjustment. - Linear Applications, Vol, 2, National Semiconductor, Santa Clara, CA, 1976, AN-79, p 7-8.
Reprinted Url Of This Article:
http://www.seekic.com/circuit_diagram/Basic_Circuit/HIGH_GAN_FOR_WEAK_SIGNALS.html
Print this Page | Comments | Reading(3)
Code: