Published:2009/7/10 3:50:00 Author:May | From:SeekIC


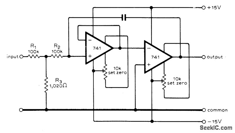
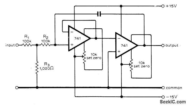
Two-opamp conoutput nection shown gives input resistance of 200 megohms and drift time of 90 min for0 to 10 V.-N. G. Boreham, Op-Amp Integrator, Wireless World, March 1977, p 42.
Reprinted Url Of This Article:
http://www.seekic.com/circuit_diagram/Basic_Circuit/HIGH_INPUT_IMPEDANCE.html
Print this Page | Comments | Reading(3)
Code: