Published:2009/7/1 20:26:00 Author:May | From:SeekIC

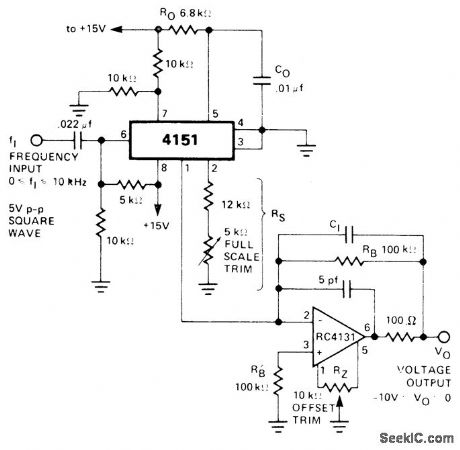
Use of integrator opamp with frequency-to-voltag e connection of RM4151 converter gives increased accuracyand linearity for converting square-wave inputs of 0-10 kHz to proportional output voltage in range of -10 V to 0 V.- Linear Integrated Circult Data Book, Raytheon Semiconductor Division, Mountain View, CA, 1978, p 7-39.
Reprinted Url Of This Article:
http://www.seekic.com/circuit_diagram/Basic_Circuit/HIGH_PRECISION_F_V.html
Print this Page | Comments | Reading(3)
Code: