Published:2009/7/13 21:56:00 Author:May | From:SeekIC



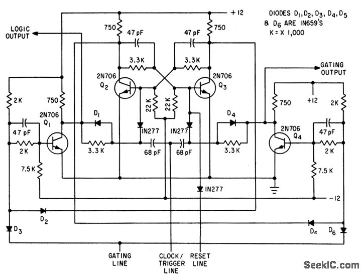
Buffering increases load-handling capacity and insures accurate counting of 10-Mc clock frequencies.-D. L. Nepveux , Digital Circuits Achieve Automatic Control of Radar Range Tracking, Electronics, 34:52, p 46-50.
Reprinted Url Of This Article:
http://www.seekic.com/circuit_diagram/Basic_Circuit/HIGH_SPEED_BUFFERED_FLIP_FLOP.html
Print this Page | Comments | Reading(3)
Code: