Published:2009/7/9 4:25:00 Author:May | From:SeekIC

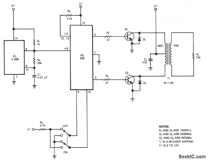
The circuit converts a dc voltage (V+) to a high-amplitude square wave in the audio-frequency range. The dual timer, IC2, provides an inexpensive alternative to the traditional transformer for providing complementary base drive to the power transistors, Q1 and Q2. You can convert a 6 to 12 V battery output, for example, to an ac amplitude, which is limited primarily by the power rating of transformer T1. Connect timer IC1 as an oscillator to provide a symmetrical square-wave drive to both inputs of IC2. The timing components, R2 and C1, produce a 2.2-kHz output frequency. By connecting half of IC2 in the inverting mode and the other half in noninverting mode, the timer's outputs alternately drive the two transistors.You can operate the audio-output transformer, T1, as a step-up transformer by connecting it backwards—using the output winding as an input. The transformer delivers an output voltage across RL of 4 × N × V+V pk-pk, where N is the transformer turns ratio. For the circuit shown, the output swing is 100 × V+V pk-pk.
Reprinted Url Of This Article:
http://www.seekic.com/circuit_diagram/Basic_Circuit/HIGH_VOLTAGE_INVERTER.html
Print this Page | Comments | Reading(3)
Code: