Published:2009/7/9 4:34:00 Author:May | From:SeekIC

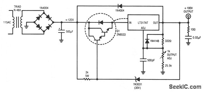
The regulator delivers 100-V at 100 mA and withstands shorts to ground。Even at 100 V output,the LT317A functions in the normal mode,maintainting 1.2 C between its output and adjustment pin.Under these conditions, the 30-V zener is off and Q1 conducts.When an output short occurs, the zener conducts, forcing Q1's base to 30 V. This causes Q1's emitter to clamp 2 VBES below VZ, well VIN-VOUT rating of the regulator.Under these conditions,Q1,a high-voltage device,sustains 90 V- VCE at whatever current the transformer specified saturates at 130 mA,while Q1 safely dissipates 12 W.If Q1 and the LT317A are thermally coupled, the regulator will soon go into thermal shutdown and oscillation will commence,This action will continue, protecting the load and the regulator as long as the output remalns shorted.The 500-pF capacitor and the 10 Ω/0.02 μF damper aid transient response and thediodes provide safe discharge paths for the capacitors.
Reprinted Url Of This Article:
http://www.seekic.com/circuit_diagram/Basic_Circuit/HIGH_VOLTAGE_REGULATOR.html
Print this Page | Comments | Reading(3)
Code: