Published:2009/7/7 1:38:00 Author:May | From:SeekIC

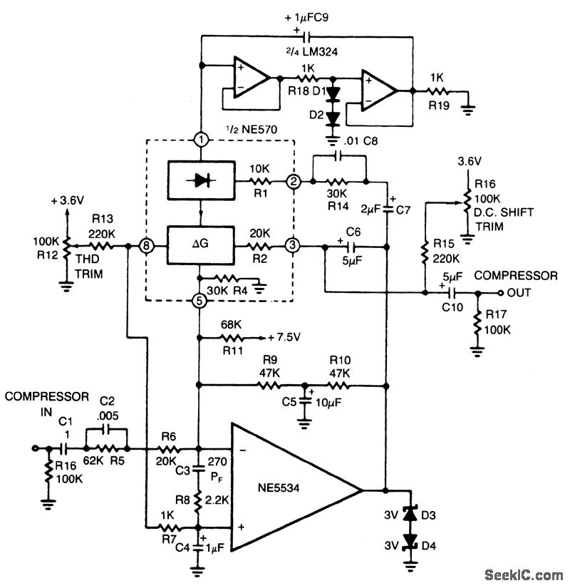
The compressor contains a high-frequency, pre-emphasis circuit (C2, R5, and C8, R14), which helps solve this problem. Matching de-emphasis on the expander is required. More complex designs could make the pre-emphasis variable.
Reprinted Url Of This Article:
http://www.seekic.com/circuit_diagram/Basic_Circuit/HI_FI_COMPRESSOR_WITH_PRE_EMPHASIS.html
Print this Page | Comments | Reading(3)
Code: