Published:2009/6/30 1:54:00 Author:May | From:SeekIC

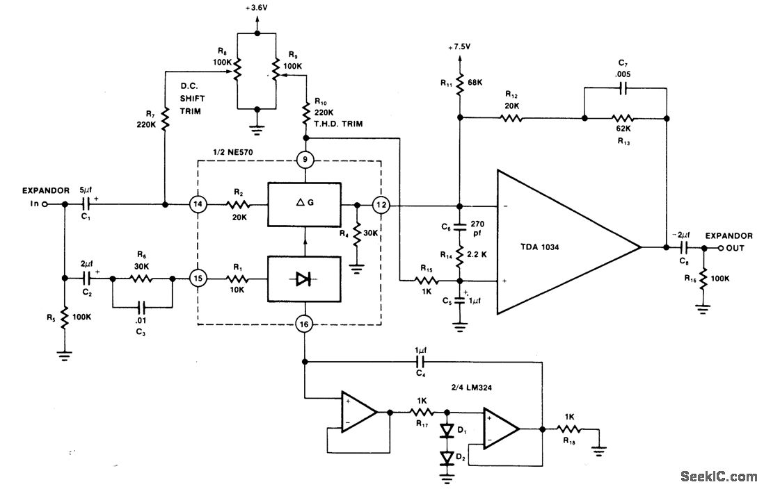
Used in playback of material that has been recorded with overload-prevent ing compressor. Extemal opamp is used for high slew rate. Adjust distortion trimpot Rg for minimum total harmonic distortion-when using input of 0 dBm at 10 kHz. Adjust DC shift pot Re after this, for minimum envelope bounce with tone-burst input,-″Signetics Analog Data Manual,″ Signetics, Sunnyvale,CA,1977,p 804-805.
Reprinted Url Of This Article:
http://www.seekic.com/circuit_diagram/Basic_Circuit/HI_FI_EXPANDER.html
Print this Page | Comments | Reading(3)
Code: