Published:2009/7/7 1:43:00 Author:May | From:SeekIC

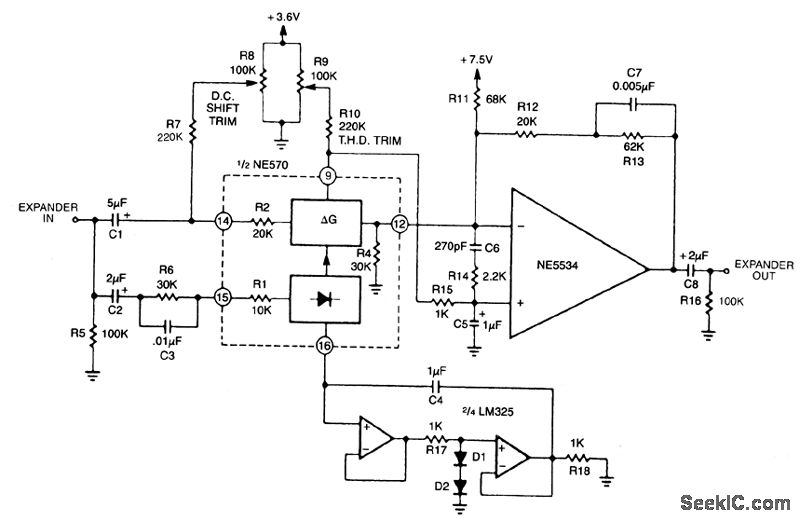
The expander to complement the compressor is shown. An external op amp is used for high slew rate. Both the compressor and expander have unity gain levels of 0 dB. Trim networks are shown for distortion (THD) and dc shift. The distortion trim should be done first, with an input of 0 dB at 10 kHz. The dc shift should be adjusted for minimum envelope bounce with tone bursts. When applied to consumer tape recorders, the subjective performance of this system is excellent.
Reprinted Url Of This Article:
http://www.seekic.com/circuit_diagram/Basic_Circuit/HI_FI_EXPANDER_WITH_DE_EMPHASIS.html
Print this Page | Comments | Reading(3)
Code: