Published:2011/6/19 8:00:00 Author:TaoXi | Keyword: HP, 6L, laser printer, power supply | From:SeekIC

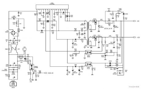
HP 6L laser printer power supply circuit
Reprinted Url Of This Article:
http://www.seekic.com/circuit_diagram/Basic_Circuit/HP_6L_laser_printer_power_supply_circuit.html
Print this Page | Comments | Reading(3)
Code: