Published:2011/7/6 19:40:00 Author:Lucas | Keyword: High-frequency, RMS converter , DC converter | From:SeekIC

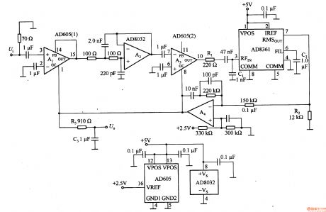
The circuit has an accurate high-frequency variable gain amplifier (VGA) (Al and A3) and high-speed RMS detector, the users don't need to change the amplifier's gain. This circuit can be used to measure complex high-frequency waveform RMS in a wide range. In the circuit, VGA is connected in the signal path in front of RMS detector as an integral part of automatic gain (AGC) loop. When the difference of tuning point is accumulated into a control voltage, it will make RMS detector output remain constant.
Reprinted Url Of This Article:
http://www.seekic.com/circuit_diagram/Basic_Circuit/High_frequency_RMS___DC_converter_circuit_composed_of_AD8361.html
Print this Page | Comments | Reading(3)
Code: